Uni-Tübingen

Ambiguitäts-Datenbank TInCAP

 

Das Tübinger Interdisziplinäre Korpus zu Ambiguitätsphänomenen (Tübingen Interdisciplinary Corpus of Ambiguity Phenomena (TInCAP)) ist eine interdisziplinäre, multimodale Sammlung von Ambiguitätsphänomenen. Derzeit umfasst die Sammlung Ambiguitätsbeispiele aus den Bereichen Linguistik, Literaturwissenschaft, Rhetorik, Medienwissenschaften, Theologie, Psychologie, Philosophie und Jura.
Das TInCAP-Annotationsschema beinhaltet die Klassifikation der Relevanz von Ambiguität, die in Produktion und Rezeption, strategische und nichtstrategische Verwendung und unterschiedliche Kommunikationsebenen unterteilt wird (beispielsweise in die Perspektive von Charakteren in der erzählten Welt oder die Interpretation der Leser). Diese Kriterien werden durch weitere quantitative und qualitative Klassifikationsoptionen ergänzt, für die sowohl interdisziplinäre Termini geschaffen, als auch auf disziplinspezifische Terminologie zurückgegriffen wurde. Neben diesen Metadaten, die für die interdisziplinären Forschungsfragen des Graduiertenkollegs 1808 relevant sind, bietet jeder Eintrag bibliographische Angaben und mögliche Paraphrasierungen des Ambiguitätsphänomens. Somit ermöglicht TInCAP, Gemeinsamkeiten von Ambiguitäts- und verwandten Phänomenen ebenso wie systematische Unterschiede zu untersuchen.


Projektleitung: Dr. Asya Achimova, Prof. Dr. Martin V. Butz
Doktorand*innen: Maren Ebert-Rohleder, Natascha Elxnath, Lorenz Dietmar Geiger, Lea Hofmaier, Joel Klenk
wiss. Hilfskraft: Thalia Vollstedt

Ehemalige Projektleiterinnen: Prof Dr. Susanne Winkler, Prof. Dr. Jutta Hartmann
Ehemals beteiligte Doktorand*innen: Lisa Ebert, Miriam Lahrsow, Sarah Metzger, Corinna Sauter, Gesa Schole, Christian Stegemann-Philips, Raphael Titt, Wiltrud Wagner
Unterstützt von der Deutschen Forschungsgemeinschaft (DFG) über das GRK 1808: Ambiguität - Produktion und Rezeption.

 

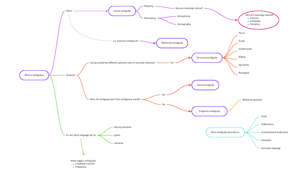
TInCAP Tree

Die Grafik veranschaulicht die Verbindungen zwischen den einzelnen Ambiguitätsphänomenen in der Datenbank. Die Darstellung dient der Übersicht der TInCAP-Inhalte sowie als Richtlinie für Annotator*innen.

 

Vorträge:

  • Asya Achimova, Maren Ebert-Rohleder, Natascha Elxnath, Lorenz Geiger, Lea Hofmaier, Joel Klenk, Thalia Vollstedt, Angelika Zirker (2021): “Ambiguity in Discourse: The Tübingen Interdisciplinary Corpus of Ambiguity Phenomena”. International Pragmatic Association Conference, Winterthur, 1. Juli 2021.

 

Im Dezember 2019 wurde ein erster Teil der Datenbank öffentlich zugänglich gemacht: 42 Beispiele und ein Manual zur Verwendung von TInCAP. Für beide Dokumente folgen Sie bitte diesem Link:
http://hdl.handle.net/11022/0000-0007-DEBD-B


Mittlerweile sind sogar mehr als 400 Einträge aus unserem Korpus einsehbar über das Webinterface auf der Seite
https://tincap.uni-tuebingen.de/.
Die Website enthält auch ein upgedatetes User Manual mit Informationen, welche Suchmöglichkeiten im Korpus zu Verfügung stehen und wie TInCAP-Einträge in Publikationen zitiert werden können.
Die vollständige TInCAP-Datenbank ist derzeit ausschließlich für Mitglieder des GRK 1808 verfügbar. Sollten Sie an diesem kompletten Zugang zu TInCAP interessiert sein, schreiben Sie bitte eine E-Mail an: tincapspam prevention@graduiertenkolleg.uni-tuebingen.de

 

Bitte zitieren Sie die folgenden Artikel, wenn Sie auf TInCAP Bezug nehmen:

  • Hartmann, Jutta, Lisa Ebert, Gesa Schole, Wiltrud Wagner & Susanne Winkler (angenommen): Annotating Ambiguity Across Disciplines: The Tübingen Interdisciplinary Corpus of Ambiguity Phenomena. In: Matthias Bauer & Angelika Zirker (Ed.): Strategies of Ambiguity.
  • Hartmann, Jutta, Corinna Sauter, Gesa Schole, Wiltrud Wagner, Peter Gietz & Susanne Winkler (2016): TInCAP – ein interdisziplinäres Korpus zu Ambiguitätsphänomenen. Konferenzabstract, Dhd 2016, Leipzig. http://dhd2016.de/boa.pdf